厦门工学院附属学校关于2026年春季教辅征订通知
各学部:
根据福建省教育厅及厦门市教育局通知要求,2026年春季中小学教辅征订工作需严格按照文件要求进行(见附件)。现将有关教辅征订工作具体安排如下:
一、教辅征订目录选用要求
按照“一科一辅”原则,在《2026年春季厦门市义教进校教辅材料目录》(附件2)、《2026年春季厦门市高中进校教辅材料推荐目录》(附件3)中选用教辅。
二、教辅征订原则及程序
(一)征订原则
教辅征订必须坚持自愿原则,不得强制或变相强制征订。
(二)征订程序
1、各年级学科老师根据实际需要选定进校教辅目录,由各教研组评议后报学部教务处审核。
2、学部教务处审核通过后,向各年级班主任下发教辅征订代购申请单(厦门市教育局监制)。班主任做好家校沟通工作,征求家长意见,将自愿征订教辅的学生名单及人数上报学部教务处核准。
3、学部教务处上报学校党组织、校长办公室审批。审批通过后,教务处通知图书馆通过福建省教辅征订网络管理平台进行统一上报征订。
三、教辅征订时间
各学部教务处于11月5日前将各年级学科所需征订的进校教辅目录及学生自愿征订人数,报给图书馆进行统一征订。
附件:1、《省教育厅工作提示办理单(教材教辅征订)》
2、2026年春季厦门市义教进校教辅材料目录
3、2026年春季厦门市高中进校教辅材料推荐目录
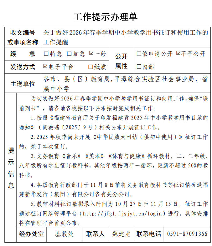
附件1《省教育厅工作提示办理单(教材教辅征订)》

附件2 2026年春季厦门市义教进校教辅材料目录


附件3 2026年春季厦门市高中进校教辅材料推荐目录


厦门工学院附属学校教务处
2025年10月28日

